KIA Spectra Клуб
клуб владельцев автомобилей KIA SPECTRA
Войти
|
Регистрация
|
Help
Главная
Статьи
Галереи
Форумы
Города
Партнерская программа
Рекламодателям
F.A.Q. (ЧаВо)
Бардачок
Галереи
»
Фото владельцев
»
ma_rik
»
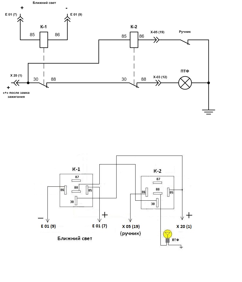
Схема ДХО
Схема ДХО
Список галерей
Встречи
Фотогалерея Киа Спектры
Фото владельцев
228
A7476
aasuvorov
acoustik
adidas
Al.Capone
Aleks74
Aleksey
alexbil
Alexkid
Alexsandr
alikem
Allex
Alpha
alten
alwo
AMBRE
and09061980
andi48
andrei andrei4
Andrei12
Andrei22
AndreiMSP
Andrey126
ANGEL745
anjei
anton48
archi
arturka
a-rubakov
asus051086
Asya
atomic76
balans
Bankman
Beezon
benzina
bgp58
bigalex
bkmz123
bla
blek
bondit
Bons
Burny
censored777
Chernysh
Citi
Conchita
csergeev
Cvetik
Cветлана///
dacent
Dale
danko
dantes_7
DDR
Dek13
DEN__300
DeNVeR24
Dim033
Dima SB
diman-163
Diman77
Dimanback
Dimanoid
dimenstein
Dimitriy
dimon1
DimonDLT
DmitriyPopr
Dual
e010ky
electronic71
enter
EXE
Eжик в тумане
faithless
fat_cat
fireboy
Flyer
Fman
Funtik
garik
garikspb
gary
Gebbels
gelmanov.77
GeneREA
gerceg
gin
Glimm
Gloom
grigori
gs83
Gun3212
gyerarg
HEXBAT
Igor551
ihipuk
ilievich
iliuxan
Ilya
ilyas
ilyxa21
IMAC
invisible
IRBIS
irina822
Irvin
Ishtvan
Ivanbichudaloff
Jaguar56rus
JuliyaS83
Katenka
khalitov
KiaSpectraVod
Killer96rus
kind
KIPARIS
KIRR
kis
kittyly1
klass
Klonn
kma721
KOKA260575
Koltin
Kolyunya
komTMG
koscara
KoSTyaN84
KOTAMILAN
KOTENOK
Kovalev
KrencVS
kricti
kust
kusturica
kyzma025
Lari
Leha290186
Leonid
Leonid83
LeSHiy
lexa52
lis
lisyi
lita
LORD
ma_rik
major88
Maksik
MALOY
Marfey
mariman
Marina
MASYA
Max_Simbir
megajet
micha83
Midway
miha
Mihail
Mihailovich
Miket
mikser-ufa
milashka
miliy
Miller
mishey
Mixfighter
Mixlo
Modern
MoiseevPR
musiker
Mалыш СуперПупер
Nata75
NEKTO_L
Nikolay714
nikshilin
Nobbis
nova
nox14
Nusichka
o427
Oleg.nav
OlegGT
oliver111
olmita
ostketten
oxi-floxi
ozikk
parks_79@mail.ru
Pas
pasha2101
pasha221rus21
PashaS.
passajir
pavlik13
PERETS
petfedor
petrovich
ph0enix
pilli
PILOT
pivchansky
Player
pomornik
ptica
p-tone
Pups
PUZZO
qazx13
Rafael
RAINWATCHING
Ramzes1971
RAVBOX
rekrut
Reon
Rishat66
ROMA
roman1219
Roman52
ROMAN880
Romchik
Rulezzz
rulezzz_161
RuslanM
sabina.65
Sablizub
Saint
Sanechik
sash200
Sasha163
Sashok
SerB69
sergej43
Sergeq
sergian
Sergius
Seryi
SfinkS
sfinx
Sharon
shkalik2007
sHooM
shoorin
SHREK9572
shuv83
shwed
sidr-sidr
silverstar30
Sima
SIR
skorpion
Skyl
Slastin
slava_s
Slepoy
Slevin
slona75
slowspeed
smspavlovich
Snake
snakes
Sobolek
SoRok
sparco
SPASATEL
Spectra422
spectra72
spectrabox
SpectrAvie
Spektra34
sre
SRJ
S-T-A-S
STASYAN89
Staz
sultano4ka
svas
svyatowa
Synt
tan4onok
tanker
TARAKANOV
tatarinn2004
temych
thex
TOOR
TretyakovDS
triada_52
TRIALEX
truck
Twin
user13
Vadim98rus
valex-75
Vall_83
Vantus
Vek
veler
Vik
vist
vitalka
Vladimir621
Volkola
volodia
volodka1980
voloshan
Voolver
voron
vovka volodka
vovka2005
vxramov
Waldis
woin32
X.S.U
XDEN
y038ke
yunior2002
z25maks
ZanoZa
zhendos
zheniok
Zvik
авария
Сайт
Ключевые слова
Дневные ходовые огни
Посмотреть больше
Ðåêëàìà
Предыдущее
|
Следующее
|
Посмотреть все файлы
|
Просмотр слайд-шоу
Схема ДХО
Написал
ma_rik
19-05-2011
Скачать
Скачиваний: 277
Размер файла: 65,8kB
Просмотры: 895
Помечено как:
Дневные ходовые огни